******365英国上市公司(集团)官方网站-Global Platform

【科研动态】学院王进军教授/豆威教授课题组在Nature旗下期刊Communications Biology上发表研究论文

作者: 发布时间:2026-01-12 点击数量:

近日,学院王进军教授/豆威教授课题组在Nature旗下期刊Communications Biology上发表了题为“Pathogen promotes insect ovarian development by inducing a dual role of host ATPSyn-β”的研究论文。该研究首次在柑橘黄龙病主要传播媒介亚洲柑橘木虱(Diaphorina citri Kuwayama)中,揭示了柑橘黄龙病菌亚洲韧皮部杆菌(Candidatus Liberibacter asiaticus,CLas)通过上调柑橘木虱ATP合成酶β亚基(ATPSyn-β)基因表达,从能量与营养供应两方面促进媒介昆虫卵巢发育与交配行为的分子机制。研究深化了对植物病原微生物促进媒介昆虫生殖系统发育分子调控机制的理解。

柑橘黄龙病俗称“柑橘癌症”,是全球柑橘产业的“头号杀手”,已造成巨大的经济损失。CLas与柑橘木虱在长期的共同进化过程中形成了互利关系,即木虱传播CLas的同时,CLas可提高木虱的繁殖力。但该互利关系背后的分子机制,尤其是CLas对木虱生殖系统发育和交配行为的调控机制尚不明确。明确这一机制可为制定黄龙病防控策略提供关键理论支撑。

该研究以柑橘木虱及CLas为研究对象,运用行为学记录与形态学测定得到CLas感染可显著促进木虱生殖系统发育及交配行为,最终导致产卵量增多(图1)。随后通过时序比较转录组分析、RNAi与生化检测等,表明CLas通过诱导ATPSyn-α和ATPSyn-β表达,增加卵巢ATP含量、提高脂肪体内糖与脂质代谢进而从能量供应方面促进柑橘木虱卵巢的发育进程。

图1 CLas+和CLas-柑橘木虱精巢与卵巢发育情况

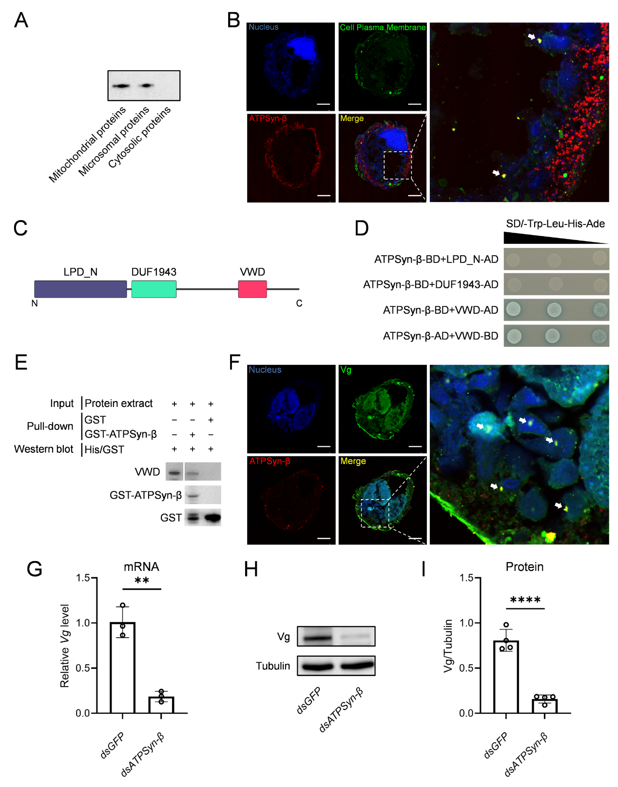
随后,该研究利用亚细胞蛋白提取、免疫荧光、CO-IP、LC-MS/MS、酵母双杂交、GST pull-down和Western blot等技术和手段,明确了木虱ATPSyn-β在卵母细胞膜上的定位及与卵黄原蛋白Vg的互作关系(即木虱ATPSyn-β可作为运输蛋白发挥新功能),解析了CLas从营养供应方面促进柑橘木虱卵巢发育的分子机制(图2)。

E2DB0

图2 柑橘木虱ATPSyn-β亚细胞定位及与Vg的互作

该研究不仅阐明了CLas通过上调柑橘木虱ATPSyn-β基因的表达,从能量与营养供应两方面促进木虱卵巢发育的分子机制(图3),也为通过调控木虱种群来防控柑橘黄龙病提供了新靶点,更为理解植物病原微生物与其媒介昆虫的相互作用奠定了一定的基础。

5FC61

图3 ATPSyn-β从能量与营养供应两方面参与CLas促进柑橘木虱卵巢发育模式图

学院为第一完成单位,已毕业博士研究生袁晨阳(现为兰州大学萃英博士后)为第一作者,王进军教授和豆威教授为论文通讯作者。研究工作得到教育部学科突破先导项目(JYB2025XDXM701)、国家自然科学基金(32160625)、国家重点研发计划(2021YFD1400800)以及国家现代农业(柑橘)技术体系(No. CARS-26)等项目资助。

论文链接:https://www.nature.com/articles/s42003-025-09489-4


供稿:袁晨阳

初审:黄垭飞

复审:牛金志

终审:蒋红波