近日,学院昆虫分子生态学创新研究团队在昆虫学TOP期刊 Entomologia Generalis 在线发表了题为 “The assembly of Y chromosome reveals amplification of genesregulating male fertility in Bactrocera dorsalis(橘小实蝇Y染色体的组装揭示了基因扩张调控雄性生殖力)” 的研究论文,构建了橘小实蝇雄虫的高质量染色体级基因组,并通过染色体熵成功鉴定出Y染色体,这是实蝇科昆虫中首条被完整组装的Y染色体。研究发现,Y染色体上精巢特异性高表达的typo-gyf基因发生了显著扩张,并直接参与雄性生殖力的维持。该成果为探索基于Y染色体的遗传防控提供了新思路。

橘小实蝇是一种重要的农业入侵害虫,雌虫可在柑橘、芒果、番石榴和木瓜等多种水果果实内产卵,幼虫取食果肉,对果树产业造成严重经济损失。研究团队利用 PacBio HiFi 长读长测序结合 Hi-C 技术,首次获得了橘小实蝇雄虫的完整基因组,并发现该物种中存在巨大的拟着丝粒区域,并且鉴定了着丝粒序列。

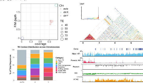
图1 桔小实蝇染色体水平基因组组装特征
结构分析显示,橘小实蝇常染色体重复序列比例约为50.4%,而Y染色体重复序列比例高达92.1%,其卫星重复主要集中在前端。ATAC-seq 分析进一步揭示,Y染色体染色质开放区域明显低于X和常染色体,但仍存在部分开放区,为后续基于Y染色体的基因工程改造奠定了基础。

图2 桔小实蝇Y染色体的确定及重复序列特征
由于橘小实蝇Y染色体结构高度复杂,研究团队结合转录组与基因结构特征,最终鉴定出19个Y染色体连锁基因,并绘制了Y染色体全基因时空表达谱。其中,typo-gyf 基因在精巢组织中高度特异性表达。进一步对typo-gyf基因分析发现,该基因簇主要集中于Y染色体后半部,以正向串联的方式分布,这些基因源自X染色体上的gyf 基因,并在短期内经历了大规模扩张。有趣的是,研究人员还发现实蝇科昆虫中非常保守的性别决定起始信号M因子(MoY)在橘小实蝇Y染色体上呈多拷贝形式,这与蚊子、家蝇等双翅目昆虫显著不同。

图3 桔小实蝇Y染色体的基因分布与时空表达谱
进一步利用RNAi 敲低typo-gyf 基因表达后,性成熟雄虫的活精子数量极显著降低,与野生型雌虫交配后其后代卵的孵化率显著下降;而敲低gyf 基因仅造成轻微影响。这充分说明,Y染色体上扩增的 typo-gyf 基因是维持雄性生育力的关键因子。

图4 gyf和typo-gyf RNA干扰(RNAi)对精子活性及交配能力的影响
学院2025级博士研究生吴双雄为论文第一作者,生命科学学院博士研究生吴佳宏为共同第一作者,植物保护学院蒋红波教授和生命科学学院徐洛浩教授为论文通讯作者。王进军教授、魏冬教授、叶超副教授对本研究给予了大力支持。本研究获得了国家重点研发计划(2022YFC2601000)、国家自然科学基金(U21A20222, 32072491, 32370445)、“111计划”以及现代农业产业技术体系项目的资助。
论文链接:https://doi.org/10.1127/entomologia/3293
供稿:吴双雄
初审:黄垭飞
复审:牛金志
终审:蒋红波