2025年6月11日,学院孙现超教授团队在《Plant Biotechnology Journal》发表题为“NbTLP1 stabilizes NbPR1 to enhance resistance against Phytophthora capsici via salicylic acid signalling pathway in Nicotiana benthamiana”的研究论文。该研究系统揭示了PR-5家族蛋白NbTLP1在烟草中通过稳定NbPR1蛋白,增强植物对辣椒疫霉的免疫机制,并证实该过程依赖于水杨酸信号通路。这一发现为解析卵菌病害的植物免疫响应提供了新思路,也为抗病育种提供了理论基础。

辣椒疫霉(Phytophthora capsici)是一种危害茄科、葫芦科和豆科等多种作物的重要病原菌,可造成高达100%的幼苗死亡率,全球每年因其带来的直接经济损失超过10亿美元。植物中的病程相关蛋白(PR proteins)是天然免疫系统的重要组成部分,其中PR-5家族的thaumatin-like proteins(TLPs)具有抑菌活性,但其在卵菌抗性中的具体功能仍不清晰。
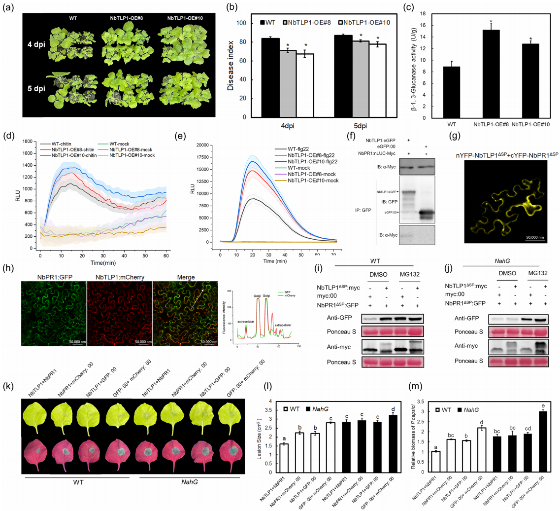
本研究首先在Nicotiana benthamiana中克隆获得NbTLP1基因,并确认其属于典型的PR-5类TLP蛋白,具有显著的N端信号肽和THN保守结构域。表达分析显示,NbTLP1在根、叶等组织中均有表达,且在P. capsici侵染24小时内被显著诱导。病原接种实验表明该蛋白可有效抑制P. capsici在烟草叶片和根部的侵染。进一步分析发现,NbTLP1过表达植株中β-1,3-葡聚糖酶活性升高,并伴随由几丁质和flg22诱导的活性氧(ROS)爆发增强,表明其能够激活植物的PAMP-triggered immunity(PTI)反应。
深入机制研究揭示,NbTLP1可与经典防御蛋白NbPR1直接互作并增强其蛋白稳定性,该调控过程依赖水杨酸(SA)信号通路。在SA缺失背景突变体NahG中,NbTLP1对NbPR1的稳定作用被明显削弱;同时,NbTLP1过表达植株中SA含量显著上升,揭示其与SA信号通路正相关。值得注意的是,NbTLP1和NbPR1共表达能够在更大程度上抑制P. capsici侵染,其协同作用显著优于单一蛋白表达,表明二者形成的功能模块在植物免疫中具有重要生物学意义。
此外,系统发育分析显示,TLP1在双子叶植物中通常为单拷贝,但在茄科物种中发生了多次扩增和家族分化,形成多个同源蛋白。这一现象揭示TLP1家族在茄科植物中可能经历了定向进化,适应对疫霉类病原的防御需要,具有重要的种系特异性功能潜力。

Fig. 1 NbTLP1 stabilizes NbPR1 to enhance resistance against P. capsici.
综上,该研究揭示了NbTLP1通过调控水杨酸信号通路并与NbPR1形成异源二聚体,在抑制辣椒疫霉侵染中发挥关键作用,这一发现为利用分子育种手段提升作物抗疫霉能力提供了重要的理论基础。
本研究由英国上市公司365植物保护学院孙现超教授团队完成,孙现超教授与贵州大学蔡璘教授为共同通讯作者,硕士研究生刘维娜为论文第一作者。该研究得到了国家自然科学基金 (31870147) 和中国烟草总公司重庆公司科技项目 (B20241NY1303, B20241NY1310) 的资助。
原文链接:https://doi.org/10.1111/pbi.70118
供稿:孙现超
初审:张周飞
二审:牛金志
终审:蒋红波