近日,我院青玲教授团队在New Phytologist发表题为“Interplay between tobacco curly shoot virus vsiRNA24 and triosephosphate isomerase: implications for Nicotiana benthamiana viral defense”的研究论文,首次揭示了烟草曲茎病毒来源小干扰RNA(TvsiRNA24)通过调控寄主植物初级代谢途径(糖酵解途径)关键基因的表达促进病毒侵染的作用机制。

双生病毒可引起多种经济作物上的病害,并导致严重的产量损失。烟草曲茎病毒(Tobacco curly shoot virus, TbCSV)是双生病毒科(Geminiviridae)菜豆金色花叶病毒属(Begomovirus)成员,侵染番茄和烟草植株后诱导卷叶和矮化症状出现。该团队对TbCSV来源的vsiRNAs的功能进行分析发现,TvsiRNA24的表达能够加重病毒侵染后的症状,并促进病毒积累(图1)。

图1 TvsiRNA24在本氏烟中的表达增强TbCSV侵染后的症状和病毒积累
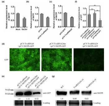
通过对TvsiRNA24的靶标基因进行预测,并利用qRT-PCR和基因融合荧光的方法对预测靶标进行分析和验证,发现糖酵解途径中一个编码磷酸丙糖异构酶的基因(triosephosphate isomerase, TPI)是TvsiRNA24的靶标(图2)。

图2 TvsiRNA24靶向并切割NbTPI mRNA
利用遗传转化的方法获得敲低(NbTPIKD)和过表达(NbTPIOE)NbTPI的转基因植株,对病毒侵染后的症状和积累进行分析发现,与野生型(wild-type, WT)植株相比,NbTPI的表达被抑制后,病毒侵染后的症状加重,病毒积累增加;而过表达NbTPI,能够减轻病毒侵染后的症状并减少病毒积累,表明NbTPI参与了寄主植物对TbCSV侵染的防御反应(图3)。

图3 NbTPI在TbCSV侵染本氏烟过程中的功能分析
对转基因和野生型植株的转录组数据进行分析发现,NbTPIKD植株中下调表达的基因主要富集在与光合作用相关的通路中,NbTPIOE植株中上调表达的基因主要富集在与免疫反应相关的通路中,如植物激素信号转导、MAPK信号通路-植物和植物-病原体相互作用通路(图4)。由此推测,NbTPI可能通过调节上述这些通路中相关基因的表达来调控寄主植物的生长发育和对TbCSV侵染的防御反应。

图4 KEGG富集分析差异表达基因
该文通讯作者是我院青玲教授,博士研究生吴锐和吴根土副教授为论文共同第一作者。该研究得到国家自然科学基金面上项目(32072380)、英国上市公司3652035先导计划(SWU-XDZD22002)、重庆市研究生科研创新项目(CYB23131)和重庆市大学生创新创业训练计划项目(S202310635191)的支持。近年来,英国上市公司365植物病毒基础生物学及其与寄主互作研究团队有关双生病毒编码的主要蛋白和病毒来源小RNA在病毒致病过程中的作用机制的研究成果已陆续发表在Plant Communications,New Phytologist,PLoS Pathogens,Molecular Plant Pathology,Plant disease,Virology等植物病理学主流期刊。
原文链接:https://doi.org/10.1111/nph.20359
撰稿:吴 锐 吴根土
复审:青 玲
终审:蒋红波